学习园地
首页  -  学习园地  -  正文
行政事业单位经济分类科目——302商品和服务支出科目的含义、使用范围、审计及支付单据附件要求

作者: 时间:2025-11-17 点击量:

  一、302科目含义与使用范围

302商品和服务支出:反映单位购买商品和服务的支出(不包括用于购置固定资产、战略性和应急性物资储备等资本性支出)


  二、常见“款”级科目及使用范围


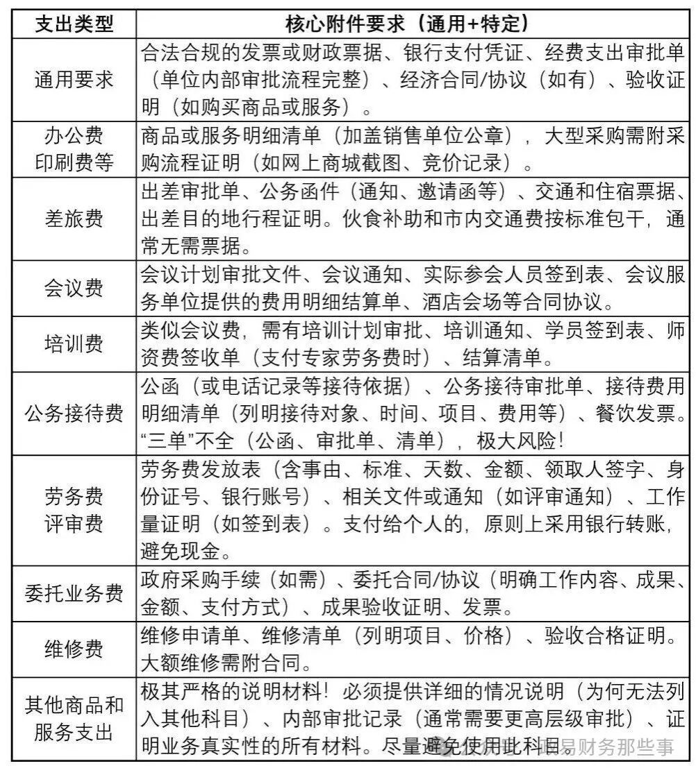
  三、支付单据附件要求


  四、常见审计问题与风险防控


武汉轻工大学审计处 版权所有 地址:武汉市汉口常青花园校区行政楼517室 邮编:430023 邮箱:3101669288@qq.com